bevictor伟德官网·(中国)唯一官方网站
WEB邮件
MY STU
学分制系统
EN
首页
关于
bevictor伟德官网介绍
公司动态
管理团队
行政团队
组织结构
商院工会
商院标识
公司制度
诚聘英才
联系我们
党建
组织架构
党建动态
最新通知
在线学习
思想建设
团队
团队力量
管理与决策科学系
会计与财务系
应用经济系
客座教授
顾问教授
学术
学术支持
最新动态
学术通知
科研成果
科研机构
教学
本科
硕士
MBA
EE
交流
新闻动态
国际组织
国际项目
合作院校
书院
书院介绍
书院动态
员工
员工动态
汕大员工会
EN
EN
首页
关于
bevictor伟德官网介绍
公司动态
管理团队
行政团队
组织结构
商院工会
商院标识
公司制度
诚聘英才
教师招聘
博士后招聘
联系我们
党建
组织架构
党建动态
最新通知
在线学习
重要讲话
党章党规
中央精神
党务知识
思想建设
主题教育
党风廉政
党员风采
团队
团队力量
管理与决策科学系
工商管理
市场营销
会计与财务系
应用经济系
客座教授
顾问教授
学术
学术支持
最新动态
学术通知
科研成果
科研机构
教学
本科
招生信息
最新公告
本科新闻
专业介绍
- 工商管理类
- 经济类
学业指南
下载资源
就业指导
实习基地
硕士
招生信息
活动报道
通知公告
硕士专业
培养方案
下载资源
MBA
EE
交流
新闻动态
国际组织
国际项目
合作院校
书院
书院介绍
书院动态
员工
员工动态
汕大员工会
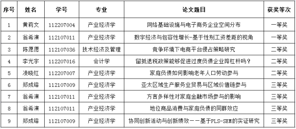
公司关于公示伟德国际唯一官网入口2023年研究生学术活动月bevictor伟德官网研究生学术沙龙评审结果的通知
发布日期 : 2023-06-09
根据党委研究生工作部《关于开展伟德国际唯一官网入口2023年研究生学术活动月的通知》,公司举办研究生学术沙龙,组织专家投稿论文进行评审,
现将评审结果予以公示。
如对评审结果有异议者,请于2023年6月13日前以书面形式向bevictor伟德官网
研究生工作办公室反映。
联系电话:86503732
邮箱:xxzhang@stu.edu.cn
bevictor伟德官网
2023年6月8日
PREV
:
公司关于公示2023年研究生学业奖学金评审结果的通知
NEXT
:
2023年bevictor伟德官网硕士学位论文答辩安排